• About Me
  • Engineering Projects
  • Experience
  • Photography

- Engineering Projects -

drive-by-wire simulator poster

A Drive-by-Wire simulator that digitizes input from a Logitech game wheel and emulates vehicle input and force feedback.

OOP in C System Design RTOS Performance Profiling Unit Testing Drive-by-Wire Simulator Force Feedback HID Device Interface
uMIPS project poster

5-Stage Pipeline CPU with Branch Prediction, D-Cache, Hazard Control on single issues, and supporting dual issue VLIW on static scheduling.

5-Stage Pipeline CPU Branch Prediction Data Cache Hazard Control Single Issue Pipeline CPU Architecture Microarchitecture Design
ParkingBase project poster

A distributed wireless embedded device for intelligent vehicle-detection on parking lot spot.

IoT Firmware ARM Cortex Smart Parking Solution LoRaWAN

- Earlier Projects -

Custom Drone Controller

drone controller thumbnail 0 drone controller thumbnail 1 drone controller thumbnail 2 drone controller thumbnail 3

I developed a drone flight controller PCB design in Altium Designer, integrating real-time inertial measurement unit (IMU) data acquisition and processing for precise motion acceleration tracking. The system implements a closed-loop PID control algorithm to dynamically regulate motor speed via PWM signals, ensuring stable and responsive flight control.

Drone Flight Controller Embedded C PID Control Loop IMU Sensor Integration Altium PCB Design Real-time DSP

Custom ST-LINK Compatible Debugger

serial wire debugger project thumbnail 0 serial wire debugger project thumbnail 1 serial wire debugger project thumbnail 2 serial wire debugger project thumbnail 3

PCB layout design for an ST-LINK in-circuit debugger supporting both SWD and JTAG interfaces.

SWD (Serial Wire Debug) In-Circuit Debugging MCU Programming Interface Schematic & PCB Design

Custom LCD Module Design

lcd display project thumbnail 0 lcd display project thumbnail 1 lcd display project thumbnail 2 lcd display project thumbnail 3 lcd display project thumbnail 4 lcd display project thumbnail 5

I designed and assembled this LCD controller PCB to display images in embedded projects.

Custom PCB LCD Controller Display Interface TFT Display Firmware Development Image Buffering Bare-Metal Programming

Custom Microcontroller Development Board Design

mcu development project thumbnail 0 mcu development project thumbnail 1

Designed a custom microcontroller development board to enable tailored peripheral support and streamline board support package (BSP) bring-up for future projects.

Microcontroller Development Board Embedded Systems Board Support Package BSP Bring-up Peripheral Integration Schematic Capture

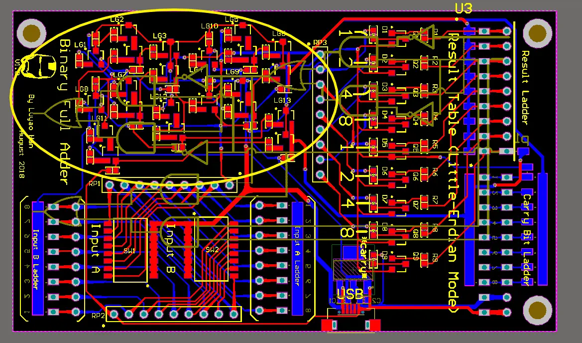
Full Adder from MOSFET

cmos full adder project thumbnail 0 cmos full adder project thumbnail 1 cmos full adder project thumbnail 2 cmos full adder project thumbnail 3

Built a binary full adder using discrete MOSFET transistors.

CMOS Logic Digital Electronics Transistor-level Design Boolean Algebra Circuit Simulation Binary Arithmetic
Email LinkedIn

Copyright © 2025 by Luyao Han.